Découvrez les services de la CCPSB

Une remarque ? Une question ? 

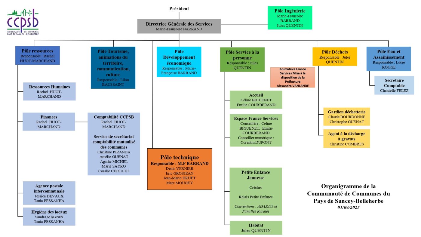
Retrouvez l’organisation de la Communauté de Communes du Pays de Sancey-Belleherbe grâce à son organigramme. Il permet de mieux comprendre le rôle des services et des équipes qui œuvrent au quotidien pour assurer les services du territoire, accompagner les communes et faciliter la vie de ses habitants.

Organigramme CCPSB